티스토리 뷰
라우팅(Routing)이란?
-컴퓨터 네트워크에서 패킷(packet)이 출발지에서 목적지로 이동하는 경로를 결정하는 프로세스입니다. 라우팅은 패킷이 최적의 경로를 따라 목적지에 도달하도록하는 역할을합니다. 이과정은 여러개의 라우터를 이용해 구현이 됩니다.
쉽게말해,우리가 식당을 찾아갈때 최적의 경로로 가는법을 알아내어 가는것처럼, 우리가 다른컴퓨터에 패킷을보낼 때 최적의 경로로 가는법을 알아내어 패킷을 보내는것을 뜻합니다.
라우팅에 필요한 정보
- IP주소
-라우팅은 IP주소를 기반으로 패킷의 출발지와 목적지를 식별하는데,
라우팅을 하기위해서 출발지와 목적지 IP주소와,라우터들의 IP주소를 알아야합니다. - 라우팅 테이블
-라우터가 가지고 있는 데이터베이스로, 네트워크상에 연결된 다른 라우터들과 경로정보를 저장합니다.
이 라우팅 테이블을 참고하여 패킷의 이동 경로를 결정합니다. - 라우팅 프로토콜
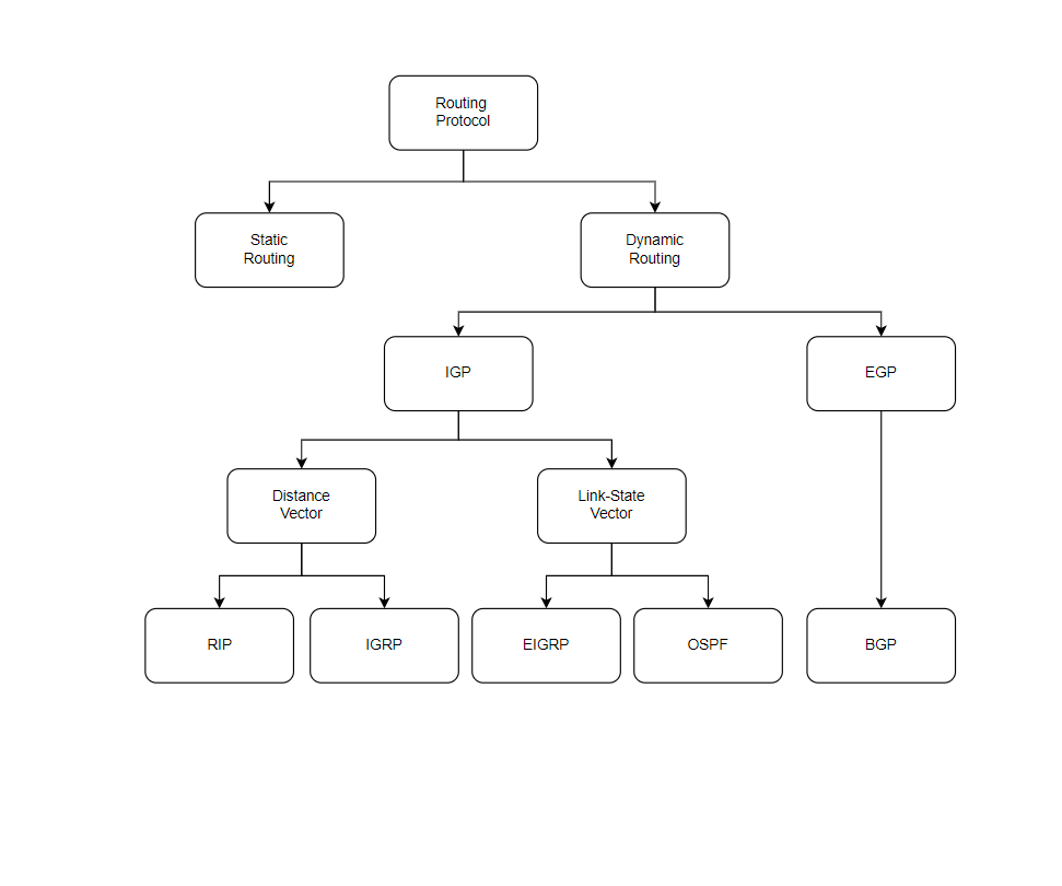
-라우터들이 라우팅 테이블을 구성하기위해 정보를 교환하는 규칙과 알고리즘입니다.크게 정적 라우팅과 동적 라우팅이 있으며 세부적으로는 RIP,OSPF,BGP등이 있습니다. - 네트워크 토폴로지
-네트워크의 구성과 관련된 정보로, 각 라우터들이 상호 연결되어있는 방식, 인터페이스들의 상태를 파악할 수 있는 지표입니다.
라우팅 테이블(Routing Table)
-라우터가 가지고 있는 데이터베이스로 네트워크 상에 연결된 다른 라우터들과 경로 정보를 저장하는 테이블입니다.
라우터 내부에 테이블을 저장해 놓고, 패킷을 전달해야할때 어떤 인터페이스를 통해 어떤 방향으로 전달해야 하는지 결정하는데 사용됩니다.
라우팅 테이블엔 목적지 네트워크, 목적지 서브넷 마스크, 넥스트 홉, 인터페이스 등의 정보가 저장되어 있습니다.

라우팅 테이블에서 포함된정보에는 대상 네트워크, 서브넷마스크가 있는데, 이는 말 그래도 해당 목적지의 네트워크 IP주소와 서브넷 마스크를 뜻합니다.
또한, 넥스트 홉은 목적지로 가기위해서 다음번에 가야할 장비의 IP주소 위치를 뜻하며, 인터페이스는 넥스트 홉을 가기위해서 패킷 전달을 해야할 길이라고 생각하시면 됩니다.
라우팅프로토콜

- 정적 라우팅 프로토콜(Static Routing Protocol)
-관리자가 수동으로 라우팅 테이블을 직접 설정하는 방식입니다.
-작은 규모의 네트워크에서 간단한 구성이 필요한 경우 사용될 수 있습니다.
-네트워크 구성변경 및 장애 발생 시 테이블을 수동으로 업데이트해야합니다. - 동적 라우팅 프로토콜(Dynamic Routing Protocol)
-라우터들이 자동으로 경로 정보를 교환하여 테이블을 설정하는 방식입니다.
-라우터들이 주기적으로 서로의 상태 정보를 교환해 네트워크의 상태를 파악해 최적의 경로를 결정합니다.
-네트워크 구성이 자주 변하거나, 대규모 네트워크에서 주로 사용됩니다. - 내부 라우팅(IGP)
-같은 AS내에서 라우팅 정보를 교환하는 라우팅 프로토콜입니다.
-AS는 하나의 관리 도메인을 나타내며, 여기에 여러개의 라우터가 한 묶음으로 존재합니다
-내부 라우팅은 하나의 LAN 사설 네트워크 망에서 진행이 됩니다.
-IGP는 대규모 네트워크 내에서 사용되며, AS내부의 라우팅 정보 교환에 사용됩니다. - 외부 라우팅(EGP)
-서로 다른 AS간의 라우팅 정보를 교환하는 라우팅 프로토콜입니다.
-여러개의 라우터의 한묶음인 AS들을 관리하여 라우팅 정보교환을합니다.
-BGP는 인터넷의 주요 라우팅 프로토콜로 사용됩니다.
-외부 라우팅은 여러개의 공인 네트워크 망에서 진행이 됩니다.

위의 그림에서 파랑색이 각각의 AS이며, 해당 내부에선 내부라우팅, 외부에선 외부 라우팅이 이루어 집니다.
'네트워크' 카테고리의 다른 글
| 모바일 네트워크 원리(셀룰러,핫스팟) (0) | 2023.07.23 |
|---|---|
| NAT(Network Address Translation) (0) | 2023.07.22 |
| 로드 밸런싱(Load balancing)이란? (0) | 2023.07.20 |
| 웹 프록시(proxy) (0) | 2023.07.20 |
| VPN(virtual private network)란? (0) | 2023.07.19 |